HIDROCARBUROS
1. INTRODUCCIÓN
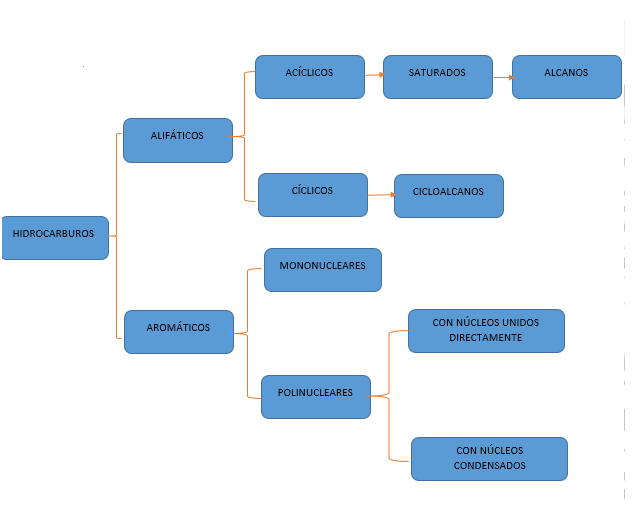
El petróleo constituye una de las principales fuentes naturales de hidrocarburos, los cuales son indispensables en la sociedad actual. Por esta razón dedicaremos gran parte de la Unidad 2 a conocer su origen, familias orgánicas que lo componen y sus propiedades físicas. También revisaremos las zonas geográficas de la Argentina que poseen este recurso y sus características.
Para ello utilizaremos como información los apuntes de Química Orgánica, y archivos publicados por la Secretaría de Energía de la Nación
Origen del Petróleo
El petróleo es un combustible fósil que se formó hace millones de años durante un largo proceso, en el cual, la materia orgánica (vegetal y animal, principalmente de origen marino) se fue almacenando en cuencas de sedimentación de zonas costeras. Estos depósitos fueron cubiertos por capas sucesivas de arena, arcilla y barro que, con el tiempo se endurecieron. Bajo estas circunstancias, la degradación de la materia orgánica ocurrió lentamente, debido principalmente a la escasez de oxígeno y gracias a microorganismos como las bacterias anaerobias. Sumado a la falta de oxígeno, las elevadas presiones y temperaturas, dieron como resultado la formación de petróleo. El petróleo crudo, es decir, en estado natural, se encuentra embebido en las rocas porosas de la corteza terrestre, semejante al agua en una esponja, y no a manera de lagos subterráneos, como tiende a pensarse. Se trata de una mezcla de hidrocarburos de diferentes pesos moleculares, en estado sólido, líquido y gaseoso, además de pequeñas cantidades de azufre, nitrógeno y oxígeno. (Fuente Hipertexto Química 2. Editorial Santillana)
Familias químicas que lo componen
